The Maxwell-Boltzmann distribution is a cornerstone of classical statistical mechanics. It describes how particles in an ideal gas distribute across different velocities and energies at thermal equilibrium, connecting microscopic particle behavior to macroscopic properties.
This distribution underpins our understanding of gas behavior, chemical reactions, and thermodynamic processes. It provides a framework for analyzing everything from effusion rates to reaction kinetics, serving as a vital tool in physics and chemistry.
Definition and importance
- Maxwell-Boltzmann distribution describes the statistical distribution of particle velocities in an ideal gas at thermal equilibrium
- Fundamental concept in classical statistical mechanics underpins understanding of molecular behavior in gases and liquids
- Provides framework for analyzing and predicting macroscopic properties of systems based on microscopic particle interactions
Probability distribution function
- Represents probability density of finding a particle with a specific velocity or energy in a system
- Derived from statistical considerations of particle collisions and energy conservation
- Takes the form of an exponential function dependent on particle mass, temperature, and Boltzmann constant
- Applies to systems with distinguishable, non-interacting particles in thermal equilibrium
Role in classical statistical mechanics
- Serves as cornerstone for developing theories of heat, energy, and matter in classical systems
- Enables calculation of average properties and thermodynamic quantities of gases
- Forms basis for understanding more complex distributions in quantum mechanics and condensed matter physics
- Facilitates analysis of transport phenomena (diffusion, thermal conductivity) in gases and liquids
Derivation and assumptions
- Developed through combined efforts of James Clerk Maxwell and Ludwig Boltzmann in the late 19th century
- Relies on principles of statistical mechanics and kinetic theory of gases
- Assumes ideal gas behavior with negligible particle interactions and classical mechanics
Maxwell's approach
- Utilized probability theory to describe distribution of molecular velocities in a gas
- Assumed isotropy of velocity components in three-dimensional space
- Derived initial form of distribution based on independence of velocity components
- Introduced concept of most probable speed and its relationship to temperature
Boltzmann's contribution
- Extended Maxwell's work to include energy distributions and more general systems
- Developed H-theorem to explain tendency of systems towards equilibrium
- Introduced concept of phase space and microstates in statistical mechanics
- Formulated relationship between entropy and probability, leading to Boltzmann equation
Key assumptions and limitations
- Assumes particles are distinguishable and non-interacting (ideal gas approximation)
- Applies to classical systems where quantum effects are negligible
- Requires system to be in thermal equilibrium
- Neglects effects of gravity and other external forces on particle distribution
- Breaks down at very high densities or low temperatures where quantum effects become significant
Mathematical formulation
- Expresses probability of finding particles with specific velocities, speeds, or energies
- Utilizes exponential functions and normalization constants
- Depends on system temperature, particle mass, and Boltzmann constant
Velocity distribution
- Three-dimensional probability density function for particle velocities
- Given by
- A represents normalization constant, m is particle mass, k is Boltzmann constant, T is temperature
- Exhibits spherical symmetry in velocity space
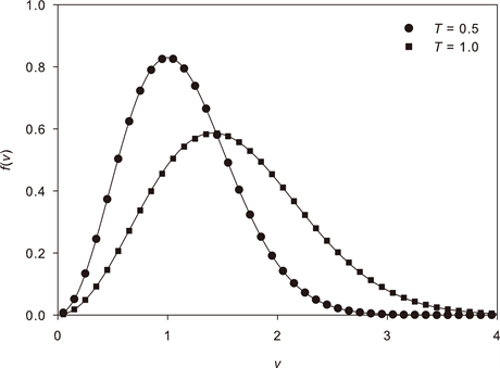
Speed distribution
- Probability density function for particle speeds (magnitude of velocity)
- Obtained by integrating velocity distribution over angular coordinates
- Expressed as
- Accounts for increasing volume element with speed in spherical coordinates
Energy distribution
- Probability density function for particle kinetic energies
- Derived from speed distribution using relationship E = (1/2)mv^2
- Given by
- Shows exponential decay with increasing energy, modified by square root factor
Properties and characteristics
- Describes key features of particle distributions in equilibrium systems
- Provides important statistical measures for analyzing gas behavior
- Relates microscopic particle properties to macroscopic observables

Normalization condition
- Ensures total probability of finding particles with any velocity, speed, or energy equals 1
- Expressed mathematically as integral of distribution function over all possible values
- Determines normalization constant in distribution functions
- Crucial for maintaining consistency with probability theory and physical reality
Most probable speed
- Speed at which distribution function reaches its maximum value
- Calculated by finding derivative of speed distribution and setting it to zero
- Given by
- Represents speed most likely to be observed in a large number of measurements
Average speed
- Mean speed of particles in the system
- Calculated by integrating speed multiplied by speed distribution over all speeds
- Expressed as
- Slightly higher than most probable speed due to asymmetry of distribution
Root mean square speed
- Square root of average squared speed of particles
- Calculated by integrating squared speed multiplied by speed distribution
- Given by
- Directly related to average kinetic energy of particles
- Used in calculations of gas pressure and other thermodynamic properties
Applications and examples
- Maxwell-Boltzmann distribution finds widespread use in various fields of physics and chemistry
- Provides theoretical foundation for understanding and predicting behavior of gases and liquids
- Enables quantitative analysis of numerous phenomena in thermal and statistical physics
Ideal gas behavior
- Explains pressure-volume relationships in ideal gases (Boyle's law, Charles's law)
- Predicts temperature dependence of gas properties (thermal expansion, heat capacity)
- Accounts for equipartition of energy among degrees of freedom in gas molecules
- Facilitates calculation of gas mixture properties and partial pressures
Effusion and diffusion
- Describes rate of gas effusion through small openings (Graham's law of effusion)
- Explains diffusion processes in gases and liquids (Fick's laws of diffusion)
- Predicts concentration gradients and mixing rates in gas mixtures
- Accounts for temperature and molecular mass dependence of diffusion coefficients
Chemical reaction rates
- Provides basis for understanding temperature dependence of reaction rates (Arrhenius equation)
- Explains distribution of molecular energies and its impact on reaction probabilities
- Accounts for activation energy concept in chemical kinetics
- Enables calculation of rate constants and reaction order in gas-phase reactions
Relationship to other distributions
- Maxwell-Boltzmann distribution serves as classical limit for quantum mechanical distributions
- Comparison with quantum distributions highlights importance of particle statistics and exclusion principles
- Understanding differences between distributions crucial for analyzing diverse physical systems
Maxwell-Boltzmann vs Fermi-Dirac
- Fermi-Dirac distribution applies to fermions (particles with half-integer spin)
- Incorporates Pauli exclusion principle, limiting occupancy to one particle per quantum state
- Differs significantly from Maxwell-Boltzmann at low temperatures or high densities
- Approaches Maxwell-Boltzmann distribution in high-temperature or low-density limit
- Critical for understanding behavior of electrons in metals and semiconductors
Maxwell-Boltzmann vs Bose-Einstein
- Bose-Einstein distribution describes bosons (particles with integer spin)
- Allows multiple particles to occupy same quantum state, leading to phenomena like Bose-Einstein condensation
- Deviates from Maxwell-Boltzmann at low temperatures or high densities
- Approaches Maxwell-Boltzmann distribution in classical limit (high temperature, low density)
- Essential for explaining behavior of photons, phonons, and certain atoms in quantum systems

Experimental verification
- Experimental validation of Maxwell-Boltzmann distribution crucial for establishing its physical relevance
- Techniques evolved from early indirect measurements to modern high-precision experiments
- Continues to be tested and refined in various physical systems and conditions
Historical experiments
- Otto Stern's molecular beam experiment (1920) provided first direct measurement of molecular velocities
- Demonstrated agreement with Maxwell-Boltzmann distribution for silver atoms in vacuum
- Lummer and Pringsheim's experiments on blackbody radiation indirectly supported distribution
- Millikan's oil drop experiment verified equipartition theorem, consistent with Maxwell-Boltzmann statistics
Modern validation techniques
- Laser spectroscopy enables high-resolution measurements of atomic and molecular velocity distributions
- Neutron scattering experiments probe energy distributions in condensed matter systems
- Ultracold atom experiments test limits of Maxwell-Boltzmann distribution at extremely low temperatures
- Advanced statistical analysis techniques improve accuracy of distribution fits to experimental data
Limitations and extensions
- Maxwell-Boltzmann distribution, while widely applicable, has limitations in certain physical regimes
- Extensions and modifications necessary to describe more complex systems and phenomena
- Understanding limitations crucial for proper application and interpretation of statistical mechanics
High density systems
- Breaks down in dense gases and liquids due to significant inter-particle interactions
- Requires modifications to account for excluded volume effects (van der Waals equation)
- Virial expansion provides systematic corrections for non-ideal gas behavior
- Integral equation theories (Ornstein-Zernike equation) extend description to liquids
Quantum effects
- Fails to describe systems at very low temperatures where quantum effects dominate
- Quantum statistics (Fermi-Dirac, Bose-Einstein) necessary for accurate description
- Semiclassical approximations (Wigner function) bridge gap between classical and quantum regimes
- Degenerate quantum gases require fully quantum mechanical treatment
Non-equilibrium situations
- Assumes system is in thermal equilibrium, limiting applicability to non-equilibrium processes
- Boltzmann equation extends description to systems slightly out of equilibrium
- Non-equilibrium statistical mechanics develops more general frameworks (BBGKY hierarchy, Langevin equation)
- Fluctuation-dissipation theorem relates equilibrium fluctuations to non-equilibrium response
Significance in thermodynamics
- Maxwell-Boltzmann distribution provides microscopic foundation for macroscopic thermodynamic laws
- Connects statistical mechanics to classical thermodynamics, enabling deeper understanding of thermal phenomena
- Facilitates calculation of thermodynamic quantities from molecular properties
Connection to entropy
- Boltzmann's H-theorem demonstrates increase in entropy for systems approaching Maxwell-Boltzmann distribution
- Provides statistical interpretation of second law of thermodynamics
- Enables calculation of entropy from microscopic particle distributions
- Relates entropy to number of microstates through Boltzmann's entropy formula S = k ln W
Role in equipartition theorem
- Predicts equal distribution of energy among all accessible degrees of freedom in thermal equilibrium
- Explains heat capacity of ideal gases and contribution of different molecular motions
- Provides basis for understanding energy storage in molecular vibrations and rotations
- Breaks down at low temperatures, leading to quantum corrections (Einstein and Debye models)
Computational methods
- Numerical techniques essential for applying Maxwell-Boltzmann statistics to complex systems
- Enable simulation of large numbers of particles and prediction of macroscopic properties
- Provide insights into systems where analytical solutions are intractable
Monte Carlo simulations
- Utilizes random sampling to generate particle configurations according to Maxwell-Boltzmann distribution
- Metropolis algorithm efficiently samples high-dimensional phase spaces
- Enables calculation of thermodynamic averages and fluctuations
- Applicable to wide range of systems, including gases, liquids, and magnetic materials
Molecular dynamics applications
- Simulates time evolution of particle systems using Newton's equations of motion
- Generates trajectories that sample Maxwell-Boltzmann distribution in equilibrium
- Allows study of transport properties, relaxation processes, and non-equilibrium phenomena
- Widely used in materials science, biophysics, and chemical engineering for predicting material properties