Voice control is revolutionizing human-robot interaction, enabling intuitive communication through spoken commands. By integrating speech recognition, natural language processing, and command execution, voice control creates responsive interfaces that bridge the gap between human communication and machine understanding.
This technology combines hardware like microphone arrays with advanced algorithms for signal processing and speech-to-text conversion. Applications range from smart home devices to voice-activated robots, enhancing user experience and accessibility across various domains in robotics and bioinspired systems.
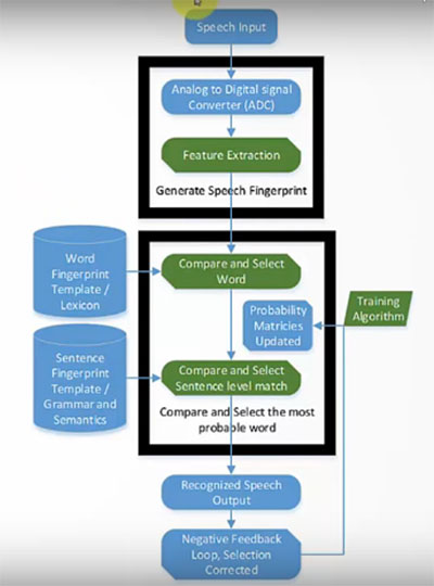
Fundamentals of voice control
- Voice control enables human-robot interaction through spoken commands, enhancing intuitive control in robotics and bioinspired systems
- Integrates speech recognition, natural language processing, and command execution to create responsive robotic interfaces
- Bridges the gap between human communication and machine understanding, crucial for developing more accessible and user-friendly robotic systems
Speech recognition basics
- Converts spoken language into machine-readable text through acoustic and linguistic analysis
- Utilizes feature extraction to identify key components of speech (phonemes, intonation, pitch)
- Employs pattern matching algorithms to compare speech input with pre-existing language models
- Handles variations in speech including accents, speaking rates, and background noise
- Incorporates machine learning techniques to improve accuracy over time
Natural language processing
- Analyzes and interprets the meaning of converted text to understand user intent
- Breaks down sentences into grammatical structures (parsing) to extract semantic meaning
- Applies contextual analysis to resolve ambiguities and infer implied information
- Utilizes named entity recognition to identify specific objects, people, or places in commands
- Implements sentiment analysis to gauge user emotions and adjust system responses accordingly
Voice command architecture
- Consists of input processing, command interpretation, and execution modules
- Includes wake word detection to activate the system (Hey Siri, Alexa)
- Employs dialogue management to handle multi-turn conversations and follow-up queries
- Integrates with backend systems to execute commands and retrieve information
- Incorporates error handling and fallback mechanisms for unrecognized or ambiguous commands
Voice control technologies
- Encompasses hardware and software components essential for accurate and efficient speech recognition
- Combines signal processing, machine learning, and linguistics to convert acoustic signals into actionable commands
- Enables seamless integration of voice interfaces in various robotic and bioinspired systems, enhancing human-machine interaction
Microphone arrays
- Utilize multiple microphones to improve sound capture and noise reduction
- Implement beamforming techniques to focus on specific sound sources and directions
- Enhance speech recognition accuracy in noisy environments through spatial filtering
- Allow for speaker localization and tracking in multi-user scenarios
- Employ adaptive algorithms to adjust to changing acoustic conditions
Signal processing techniques
- Apply digital filters to remove unwanted noise and enhance speech signals
- Utilize spectral subtraction to reduce background noise in frequency domain
- Implement echo cancellation to eliminate acoustic feedback in voice systems
- Use voice activity detection (VAD) to identify speech segments in continuous audio streams
- Employ automatic gain control to normalize speech volume across different speakers and distances
Speech-to-text algorithms
- Convert acoustic signals into text representations using various modeling approaches
- Implement Hidden Markov Models (HMMs) for statistical modeling of speech patterns
- Utilize Deep Neural Networks (DNNs) for improved acoustic and language modeling
- Apply Long Short-Term Memory (LSTM) networks to capture long-range dependencies in speech
- Incorporate language models to improve transcription accuracy based on contextual information
Voice control applications
- Demonstrates the versatility of voice control technology across various domains in robotics and bioinspired systems
- Highlights the potential for enhancing user experience and accessibility in diverse environments
- Showcases the integration of voice interfaces with existing technologies to create more intuitive and efficient systems
Smart home devices
- Enable voice-activated control of household appliances and systems (lights, thermostats, security)
- Implement natural language interfaces for setting reminders, alarms, and scheduling tasks
- Integrate with IoT devices to provide comprehensive home automation solutions
- Offer personalized responses and recommendations based on user preferences and habits
- Facilitate hands-free operation for improved accessibility and convenience
Voice-activated robots
- Allow direct verbal communication with robotic systems for task allocation and control
- Implement natural language understanding for complex command interpretation
- Enable voice-based programming and reprogramming of robot behaviors
- Incorporate speech synthesis for robot feedback and status updates
- Facilitate human-robot collaboration in various settings (manufacturing, healthcare, education)
Automotive voice systems
- Provide hands-free control of in-car infotainment and navigation systems
- Implement voice-activated safety features (emergency calls, hazard warnings)
- Enable natural language queries for vehicle status and maintenance information
- Integrate with smartphone assistants for seamless connectivity
- Adapt to different driver accents and speech patterns for improved usability

Human-robot interaction
- Focuses on creating intuitive and natural interfaces between humans and robotic systems
- Enhances collaboration and communication between users and robots in various applications
- Improves user acceptance and adoption of robotic technologies through more familiar interaction methods
Voice-based user interfaces
- Design conversational interfaces that mimic human-to-human communication patterns
- Implement context-aware dialogue systems to maintain coherent interactions
- Utilize prosody and intonation analysis to interpret user intent and emotions
- Incorporate adaptive learning to improve interface performance over time
- Develop personalized voice profiles for individual users to enhance recognition accuracy
Multimodal interaction systems
- Combine voice control with other input modalities (gesture, touch, gaze) for enhanced interaction
- Implement fusion algorithms to integrate data from multiple sensors and input channels
- Enable seamless switching between different interaction modes based on context and user preference
- Utilize reinforcement learning to optimize multimodal interaction strategies
- Develop adaptive interfaces that adjust to user capabilities and environmental conditions
Natural language understanding
- Interpret complex linguistic structures and idiomatic expressions in user commands
- Implement semantic parsing to extract meaning from user utterances
- Utilize knowledge graphs to provide contextual information for command interpretation
- Apply anaphora resolution to handle references to previously mentioned entities or concepts
- Develop domain-specific language models for improved understanding in specialized applications
Voice control challenges
- Addresses the key obstacles in implementing robust and reliable voice control systems
- Highlights the need for continuous improvement and adaptation in voice recognition technologies
- Emphasizes the importance of considering diverse user needs and environmental factors in system design
Noise interference
- Implement adaptive noise cancellation techniques to isolate speech from background noise
- Utilize blind source separation algorithms to differentiate between multiple speakers
- Develop robust feature extraction methods that are less sensitive to noise contamination
- Implement speech enhancement algorithms to improve signal quality in noisy environments
- Utilize microphone array processing to create spatial filters for noise reduction
Accent and dialect variations
- Develop multilingual and multi-accent speech recognition models
- Implement transfer learning techniques to adapt models to new accents and dialects
- Utilize data augmentation to generate diverse training samples for improved generalization
- Implement speaker adaptation techniques to adjust models to individual user characteristics
- Develop accent-independent feature extraction methods for more robust recognition
Privacy and security concerns
- Implement end-to-end encryption for voice data transmission and storage
- Develop on-device processing capabilities to minimize data sent to cloud servers
- Implement voice biometrics for user authentication and access control
- Provide transparent user controls for data collection and usage preferences
- Develop anonymization techniques to protect user identity in voice data
Machine learning in voice control
- Explores the application of advanced AI techniques to improve voice recognition and natural language understanding
- Highlights the shift from traditional rule-based systems to data-driven approaches in speech processing
- Demonstrates the potential for continuous improvement and adaptation in voice control systems
Neural networks for speech recognition
- Implement Convolutional Neural Networks (CNNs) for acoustic feature extraction
- Utilize Recurrent Neural Networks (RNNs) to model temporal dependencies in speech signals
- Apply Transformer architectures for improved long-range context modeling
- Implement end-to-end neural models that directly map acoustic signals to text
- Develop attention mechanisms to focus on relevant parts of the input signal
Deep learning vs traditional methods
- Compare performance of Deep Neural Networks (DNNs) with Hidden Markov Models (HMMs)
- Analyze the trade-offs between model complexity and computational requirements
- Evaluate the impact of large-scale training data on deep learning model performance
- Assess the interpretability and explainability of deep learning vs traditional approaches
- Examine hybrid systems that combine deep learning with traditional speech recognition techniques

Training data requirements
- Analyze the impact of dataset size and diversity on model performance
- Implement data augmentation techniques to artificially expand training datasets
- Utilize transfer learning to leverage pre-trained models for new domains or languages
- Develop strategies for collecting and annotating high-quality speech data
- Implement active learning approaches to efficiently select informative training samples
Voice control performance metrics
- Establishes quantitative measures to evaluate and compare voice control systems
- Provides a framework for continuous improvement and optimization of voice interfaces
- Helps identify areas for enhancement in voice control applications for robotics and bioinspired systems
Accuracy and error rates
- Measure Word Error Rate (WER) to quantify transcription accuracy
- Utilize Phoneme Error Rate (PER) for fine-grained analysis of recognition performance
- Implement Command Success Rate (CSR) to evaluate overall system effectiveness
- Analyze False Acceptance Rate (FAR) and False Rejection Rate (FRR) for wake word detection
- Develop domain-specific metrics to assess performance in specialized applications
Response time
- Measure end-to-end latency from speech input to command execution
- Analyze real-time factor (RTF) to assess processing efficiency
- Evaluate turn-taking delays in conversational interfaces
- Implement incremental processing techniques to reduce perceived response time
- Develop adaptive strategies to balance accuracy and speed based on user preferences
User satisfaction measures
- Conduct usability studies to gather qualitative feedback on voice interface performance
- Implement A/B testing to compare different voice control designs and algorithms
- Analyze user engagement metrics (frequency of use, session duration)
- Develop surveys and questionnaires to assess user perception of system reliability and naturalness
- Monitor long-term user retention and adoption rates for voice-controlled applications
Integration with robotic systems
- Explores the practical application of voice control in robotic platforms and bioinspired systems
- Demonstrates the potential for enhancing human-robot collaboration through natural language interfaces
- Addresses challenges in translating voice commands into precise robotic actions and behaviors
Voice commands for robot navigation
- Implement natural language processing to interpret spatial and directional commands
- Develop semantic mapping between voice commands and robot motion primitives
- Utilize context-aware systems to resolve ambiguous navigation instructions
- Implement obstacle avoidance and path planning algorithms integrated with voice control
- Develop feedback mechanisms to confirm and clarify navigation commands
Speech-based task allocation
- Design voice interfaces for assigning complex tasks to robotic systems
- Implement task decomposition algorithms to break down high-level voice commands
- Develop priority and scheduling systems for managing multiple voice-assigned tasks
- Utilize natural language understanding to interpret task constraints and requirements
- Implement learning algorithms to improve task allocation based on past interactions
Feedback mechanisms
- Develop speech synthesis systems for robot-to-human communication
- Implement multimodal feedback combining voice, visual, and haptic cues
- Design adaptive feedback systems that adjust based on user preferences and environmental conditions
- Utilize sentiment analysis to tailor feedback tone and content to user emotions
- Implement error recovery dialogues to handle misunderstandings or execution failures
Future trends in voice control
- Explores emerging technologies and research directions in voice control for robotics and bioinspired systems
- Highlights potential advancements that could revolutionize human-robot interaction
- Addresses the challenges and opportunities in developing more sophisticated and natural voice interfaces
Conversational AI advancements
- Develop context-aware dialogue systems capable of maintaining long-term memory
- Implement common sense reasoning to enhance natural language understanding
- Utilize transfer learning techniques to adapt conversational models across domains
- Develop more human-like turn-taking and interruption handling in dialogues
- Implement personality modeling to create more engaging and personalized interactions
Emotion recognition in speech
- Analyze acoustic features (pitch, energy, tempo) to detect emotional states
- Implement multimodal emotion recognition combining speech with facial expressions and gestures
- Develop adaptive response strategies based on detected user emotions
- Utilize deep learning models to capture subtle emotional cues in speech
- Implement real-time emotion tracking for dynamic adjustment of robot behavior
Multilingual voice systems
- Develop universal speech recognition models capable of handling multiple languages
- Implement code-switching detection for seamless language transitions
- Utilize zero-shot learning techniques for rapid adaptation to new languages
- Develop cross-lingual transfer learning methods to leverage data from resource-rich languages
- Implement real-time translation capabilities for multilingual human-robot interaction