Environmental Impact Assessment Process
Environmental Impact Assessments (EIAs) are systematic processes used to evaluate the potential environmental effects of a proposed project before it gets approved. They give decision-makers the information they need to balance development goals with environmental protection, and they ensure that communities have a voice in projects that affect them.
EIAs fit into broader environmental policy as a required checkpoint. In the U.S., the National Environmental Policy Act (NEPA) of 1970 requires federal agencies to prepare an EIA for any major action that could significantly affect the environment. Many countries have adopted similar requirements.
Components of Environmental Impact Statements
The Environmental Impact Statement (EIS) is the formal document produced through the EIA process. It details the potential environmental effects of a proposed action and lays out alternatives. Here's how the process works:
-
Scoping kicks off the process by identifying the key issues the EIS needs to address. Agencies consult with stakeholders, technical experts, and affected communities to determine what matters most.
-
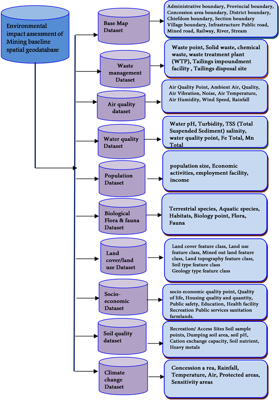
Baseline studies establish current environmental conditions before any construction or development begins. This includes collecting data on air quality, water resources, biodiversity, soil conditions, and socio-economic factors. Without a clear picture of existing conditions, you can't measure how much a project changes things.
-
Impact analysis examines the direct, indirect, and cumulative effects the project could have on the environment (more on this below).
-
Alternatives analysis evaluates different ways the project could be carried out and compares their environmental consequences. This always includes a "no action" alternative, which serves as a baseline: what happens if we don't build this at all? Other alternatives might involve different project designs, locations, or technologies that could reduce harm.
-
The final EIS compiles all of this into a comprehensive document available for public review.
Public Engagement in the EIA Process
Public participation isn't optional in the EIA process. It's built into every stage, from scoping through final decision-making.
- Public hearings and comment periods give citizens the chance to voice concerns and provide input on the EIS. Agencies are required to respond to substantive comments.
- Engagement methods vary and can include town hall meetings, online comment portals, focus group discussions, and written comment submissions.
- Public input often surfaces local environmental concerns or traditional ecological knowledge that technical studies might miss. A community member who has lived near a river for decades may know things about flooding patterns that don't show up in a two-year data set.
Transparency throughout the process builds community trust and leads to better-informed decisions.

Impact Analysis and Mitigation
Assessment of Environmental Impacts
Impact analysis is the core of the EIS. It evaluates the magnitude (how severe), duration (how long-lasting), and significance (how meaningful) of potential environmental effects. Impacts fall into three categories:
- Direct impacts are immediate effects caused by the project itself. For example, clearing 200 acres of forest for a highway directly destroys habitat.
- Indirect impacts are secondary or delayed effects. That same highway might increase stormwater runoff, which degrades water quality in a nearby stream months or years later.
- Cumulative impacts are the combined effects of multiple projects or actions over time. One new housing development near a wetland might have manageable effects, but ten developments over 20 years could fundamentally alter the ecosystem. Cumulative analysis considers past, present, and reasonably foreseeable future actions in the area.
Analysts use tools like computer modeling, GIS mapping, and expert consultations to assess impacts across physical, biological, and socio-economic environments.

Mitigation and Monitoring Strategies
Once impacts are identified, the EIS must propose mitigation measures to address them. These follow a specific priority order known as the mitigation hierarchy:
- Avoid the impact entirely (e.g., reroute a road to bypass a wetland)
- Minimize the impact if avoidance isn't possible (e.g., build during seasons when wildlife isn't nesting)
- Compensate for unavoidable impacts (e.g., restore or create habitat elsewhere to offset what's lost)
Avoidance is always preferred. Compensation is the last resort.
Mitigation doesn't end when construction begins. Monitoring programs track whether mitigation measures are actually working over time. If monitoring reveals that a sediment control plan isn't preventing erosion as expected, adaptive management allows the project team to adjust their approach. This feedback loop is what separates a good mitigation plan from a document that sits on a shelf.
Strategic Environmental Assessment
SEA Framework and Applications
A Strategic Environmental Assessment (SEA) operates at a higher level than a project-specific EIA. Instead of evaluating a single project (like one dam or one highway), an SEA evaluates the environmental implications of entire policies, plans, and programs.
For example, rather than assessing one wind farm, an SEA might evaluate a national renewable energy plan that could lead to dozens of wind farms across multiple regions. This broader scope lets decision-makers identify cumulative and large-scale environmental effects early, before individual projects are even proposed.
SEAs apply across sectors like energy, transportation, and urban planning, and at different geographic scales (national, regional, or local). The process follows stages similar to EIA: screening, scoping, assessment, review, and monitoring. The key difference is timing: SEA integrates environmental thinking into the earliest stages of strategic decision-making, when there's still flexibility to change direction.
Benefits and Challenges of SEA Implementation
SEA offers several advantages over relying solely on project-level EIAs:
- It catches environmental issues that individual project assessments might miss, especially cumulative effects across a whole region or sector.
- It improves coordination between different government agencies and levels of government.
- It creates a tiered approach: SEA findings at the policy level inform and streamline the project-level EIAs that follow.
- It promotes transparency and accountability in how governments make planning decisions.
That said, SEA faces real challenges. Data limitations make it difficult to predict environmental outcomes at such a broad scale. Engaging stakeholders across an entire policy area is more complex than for a single project. Long-term uncertainties (climate change, population shifts) complicate predictions. And effective SEA requires both institutional capacity and political will, which aren't always present.
Despite these challenges, SEA represents a shift toward proactive environmental management rather than reacting to problems project by project.