Environmental impact assessment is a crucial process for evaluating the potential effects of projects on our surroundings. It helps decision-makers balance environmental concerns with economic and social factors, promoting sustainable development.
The assessment involves identifying, predicting, and mitigating environmental consequences. Key components include scoping potential impacts, establishing baseline conditions, predicting and evaluating impacts, and developing mitigation measures and monitoring plans.
Definition of environmental impact assessment
- Systematic process of identifying, predicting, evaluating, and mitigating the environmental consequences of proposed actions or projects
- Aims to ensure that environmental considerations are integrated into decision making at the earliest possible stage
- Provides a framework for assessing the potential impacts of a project on the natural, physical, and human environment
Purpose of environmental impact assessment
- Identifies and evaluates the potential environmental impacts of a proposed project or action before decisions are made
- Helps decision makers to make informed choices about whether, where, and how to proceed with a project
- Promotes sustainable development by ensuring that environmental considerations are given due weight in decision making alongside economic and social factors
Key components of environmental impact assessment
Scoping of potential impacts
- Identifies the key issues and concerns that need to be addressed in the assessment
- Determines the spatial and temporal boundaries of the assessment
- Identifies the stakeholders who need to be consulted and involved in the assessment process
Baseline environmental conditions
- Describes the existing environmental conditions in the project area before the project is implemented
- Provides a reference point against which the potential impacts of the project can be assessed
- Includes data on the physical, biological, and socio-economic environment
Prediction of impacts
- Assesses the likely environmental consequences of the proposed project or action
- Uses a range of qualitative and quantitative methods to predict the magnitude, extent, and duration of impacts
- Considers both direct and indirect impacts, as well as cumulative impacts
Evaluation of impact significance
- Determines the importance or significance of the predicted impacts based on criteria such as magnitude, extent, duration, and reversibility
- Considers the views and concerns of stakeholders in determining impact significance
- Helps to prioritize impacts and identify those that require mitigation or management
Mitigation measures
- Identifies measures to avoid, minimize, or compensate for significant adverse impacts
- May include changes to project design, alternative locations or technologies, or compensation for affected communities or ecosystems
- Aims to reduce the overall environmental impact of the project to acceptable levels
Monitoring plans
- Outlines the procedures for monitoring the implementation and effectiveness of mitigation measures
- Provides a mechanism for detecting unanticipated impacts and adapting mitigation measures as necessary
- Ensures that the project is implemented in accordance with the conditions of approval and environmental management plans
Environmental impact assessment process
Screening of projects
- Determines whether a project requires an environmental impact assessment based on its likely environmental impacts
- Uses criteria such as project type, size, location, and sensitivity of the receiving environment
- May involve consultation with stakeholders and regulatory authorities
Scoping of assessment
- Identifies the key issues and concerns that need to be addressed in the assessment
- Determines the spatial and temporal boundaries of the assessment
- Identifies the stakeholders who need to be consulted and involved in the assessment process
Impact analysis
- Assesses the likely environmental consequences of the proposed project or action using a range of qualitative and quantitative methods
- Considers both direct and indirect impacts, as well as cumulative impacts
- Uses baseline environmental data to predict changes in environmental conditions
Mitigation planning
- Identifies measures to avoid, minimize, or compensate for significant adverse impacts
- Develops an environmental management plan that outlines the implementation of mitigation measures
- Ensures that mitigation measures are feasible, cost-effective, and appropriate to the scale and nature of the project
Reporting and review
- Prepares an environmental impact statement or report that documents the findings of the assessment
- Submits the report for review by regulatory authorities, stakeholders, and the public
- Responds to comments and concerns raised during the review process
Decision making
- Uses the findings of the environmental impact assessment to inform decisions about whether, where, and how to proceed with the project
- Considers the balance between environmental, economic, and social factors in making decisions
- May involve conditions of approval or requirements for further mitigation or monitoring
Post-decision monitoring
- Monitors the implementation and effectiveness of mitigation measures and environmental management plans
- Detects unanticipated impacts and adapts mitigation measures as necessary
- Ensures that the project is implemented in accordance with the conditions of approval and environmental standards

Types of environmental impacts
Direct vs indirect impacts
- Direct impacts result directly from project activities (vegetation clearing, air emissions)
- Indirect impacts are secondary effects that occur as a consequence of the project (induced development, changes in land use patterns)
- Both types of impacts need to be considered in the assessment process
Short-term vs long-term impacts
- Short-term impacts occur during the construction or operation phase of the project and are usually temporary (noise, dust, traffic)
- Long-term impacts persist beyond the life of the project and may be permanent (habitat loss, changes in water quality)
- The assessment needs to consider the duration and reversibility of impacts
Cumulative impacts
- Result from the combined effects of the project and other past, present, or reasonably foreseeable future actions
- May be individually minor but collectively significant (multiple water withdrawals from a river)
- Require a broader spatial and temporal scope of analysis than direct impacts
Positive vs negative impacts
- Positive impacts are beneficial effects of the project on the environment or communities (job creation, improved infrastructure)
- Negative impacts are adverse effects that need to be mitigated or compensated for (air pollution, displacement of communities)
- The assessment needs to consider both types of impacts in a balanced and objective manner
Methods for impact prediction
Qualitative methods
- Rely on expert judgment, stakeholder consultation, and literature review to identify and describe potential impacts
- Useful for scoping and preliminary assessment of impacts
- May involve matrices, checklists, or network diagrams to organize and present information
Quantitative methods
- Use numerical data and statistical analysis to estimate the magnitude and probability of impacts
- Require baseline data and models to predict changes in environmental parameters (air quality, water quality, noise levels)
- Provide a more rigorous and defensible basis for impact assessment and decision making
Modeling techniques
- Use mathematical or computer-based models to simulate the behavior of environmental systems and predict impacts
- Can incorporate complex interactions and feedbacks between different components of the environment (hydrology, ecology, socio-economics)
- Require extensive data inputs and validation to ensure accuracy and reliability of predictions
Stakeholder involvement in environmental impact assessment
Public participation
- Involves the active engagement of affected communities and interested parties in the assessment process
- Can take various forms such as public meetings, workshops, surveys, or advisory committees
- Helps to identify community concerns, local knowledge, and potential mitigation measures
Consultation with experts
- Involves seeking input from technical experts and specialists in relevant fields (ecology, hydrology, social science)
- Provides specialized knowledge and insights to inform the assessment process
- Helps to ensure that the assessment is based on sound science and best practices
Incorporation of local knowledge
- Recognizes the value of traditional and local knowledge in understanding environmental systems and impacts
- Involves the active participation of indigenous and local communities in the assessment process
- Helps to ensure that the assessment is culturally appropriate and responsive to community needs and values
Challenges in environmental impact assessment
Uncertainty in predictions
- Environmental systems are complex and dynamic, making it difficult to predict impacts with certainty
- Assumptions and simplifications in models can introduce errors and biases in predictions
- Need to acknowledge and communicate uncertainties in the assessment process
Subjectivity in impact evaluation
- Determining the significance of impacts involves value judgments and trade-offs between different stakeholder perspectives
- Criteria for evaluating significance can vary depending on the context and the values of the assessors
- Need for transparent and participatory processes to ensure fairness and legitimacy of impact evaluation
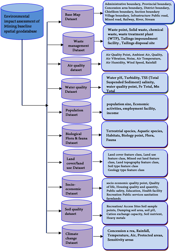
_eia_kac_fig_1.jpg)
Inadequate baseline data
- Lack of reliable and comprehensive data on existing environmental conditions can hinder accurate impact prediction and monitoring
- Data gaps and uncertainties can lead to underestimation or overestimation of impacts
- Need for investment in baseline data collection and management to support robust impact assessment
Limited post-decision monitoring
- Monitoring of project implementation and effectiveness of mitigation measures is often inadequate or absent
- Lack of follow-up can lead to unanticipated impacts and failure to achieve environmental objectives
- Need for long-term commitment and resources for post-decision monitoring and adaptive management
Best practices in environmental impact assessment
Comprehensive scoping
- Ensures that all relevant issues and concerns are identified and addressed in the assessment
- Involves early and ongoing engagement with stakeholders to identify key issues and priorities
- Uses a systematic and iterative approach to refine the scope of the assessment as new information becomes available
Rigorous impact analysis
- Uses best available science and methods to predict and evaluate impacts
- Considers multiple scenarios and alternatives to assess the range of potential outcomes
- Incorporates uncertainty analysis and sensitivity testing to assess the robustness of predictions
Effective mitigation measures
- Identifies practical and feasible measures to avoid, minimize, or compensate for significant adverse impacts
- Develops clear and measurable performance standards and indicators for mitigation effectiveness
- Incorporates adaptive management approaches to allow for flexibility and responsiveness to changing conditions
Transparent reporting
- Provides clear and accessible documentation of the assessment process, methods, and findings
- Includes a non-technical summary for a general audience and a detailed technical report for specialists
- Makes data and models available for independent review and verification
Adaptive management approach
- Recognizes that impact predictions and mitigation measures are subject to uncertainty and may need to be revised over time
- Establishes a framework for monitoring, evaluation, and adjustment of mitigation measures based on new information and changing conditions
- Promotes continuous learning and improvement in environmental management practices
Role of environmental impact assessment in decision making
Informing project design
- Identifies potential environmental constraints and opportunities early in the project planning process
- Allows for the incorporation of environmental considerations into project design and selection of alternatives
- Helps to avoid or minimize adverse impacts and optimize environmental benefits of the project
Facilitating sustainable development
- Supports the integration of environmental, social, and economic considerations in decision making
- Promotes the efficient use of natural resources and the protection of ecosystem services
- Contributes to the achievement of sustainable development goals and targets
Enhancing public trust
- Provides a transparent and participatory process for involving stakeholders in decision making
- Demonstrates a commitment to environmental responsibility and accountability
- Helps to build public trust and confidence in the decision making process and outcomes
Future directions in environmental impact assessment
Integration with strategic environmental assessment
- Extends the scope of impact assessment to higher-level policies, plans, and programs
- Allows for the consideration of cumulative and synergistic impacts at a broader scale
- Promotes the integration of environmental considerations into strategic decision making processes
Incorporation of ecosystem services valuation
- Recognizes the value of ecosystem services in supporting human well-being and economic development
- Incorporates the valuation of ecosystem services into impact assessment and decision making
- Promotes the conservation and sustainable use of natural capital and biodiversity
Adaptation to climate change
- Considers the potential impacts of climate change on the project and the receiving environment
- Assesses the vulnerability and resilience of the project to climate-related risks and hazards
- Identifies measures to adapt to and mitigate the impacts of climate change over the life of the project