Recycle streams are crucial in chemical processes, optimizing resource use and boosting efficiency. They impact flow rates, composition, and key parameters like temperature and pressure. Understanding these fundamentals is essential for effective process design and operation.
Steady-state calculations for recycles involve mass balances and mixing equations. These tools help engineers analyze complex systems with multiple recycles, considering their impact on reactor performance, separation units, and overall economics. Mastering these concepts is key to tackling real-world chemical engineering challenges.
Recycle Stream Fundamentals
Key parameters of recycle streams
- Flow rate measures quantity of material moving through process per unit time
- Mass flow rate quantifies mass transferred (kg/s)
- Volumetric flow rate measures volume transferred (m³/s)
- Composition describes relative amounts of components in stream
- Mass fractions express component masses relative to total mass
- Mole fractions represent component moles relative to total moles
- Temperature affects reaction rates and separation efficiencies (℃ or K)
- Pressure influences phase behavior and equipment design (kPa or bar)
- Recycle ratio compares recycled material to fresh feed, optimizes resource use
- Purge ratio removes fraction of recycle stream, prevents impurity accumulation

Steady-state calculations for recycles
- Overall mass balance equates inputs and outputs when no accumulation occurs
- $\text{Input} = \text{Output} + \text{Accumulation}$
- Component mass balance tracks individual species through process
- $\text{Input}_i = \text{Output}_i + \text{Accumulation}_i$
- Steady-state assumption simplifies calculations by setting accumulation to zero
- Recycle stream calculations determine amount of material returned to process
- $\text{Recycle flow rate} = \text{Total flow rate} - \text{Fresh feed rate}$
- Mixing point equations balance incoming streams with combined outgoing stream
- $\text{Total flow} \times \text{Mixed composition} = \text{Fresh feed flow} \times \text{Feed composition} + \text{Recycle flow} \times \text{Recycle composition}$

Process Analysis and Complex Systems
Impact of recycles on process performance
- Advantages of recycle streams enhance overall process efficiency
- Increased conversion boosts product yield
- Improved yield maximizes raw material utilization
- Reduced raw material costs lower production expenses
- Disadvantages of recycle streams present operational challenges
- Increased equipment size requires larger capital investment
- Higher energy consumption raises operational costs
- Potential for impurity buildup necessitates purge streams
- Effect on reactor performance alters reaction conditions
- Changes in reactant concentrations affect reaction rates
- Influence on reaction kinetics impacts product distribution
- Impact on separation units modifies downstream processes
- Altered feed compositions change separation requirements
- Changes in separation efficiency affect product purity
- Energy considerations involve additional utility demands
- Additional heating or cooling requirements increase energy costs
- Economic implications balance upfront costs with long-term benefits
- Capital costs vs operational benefits determine economic viability
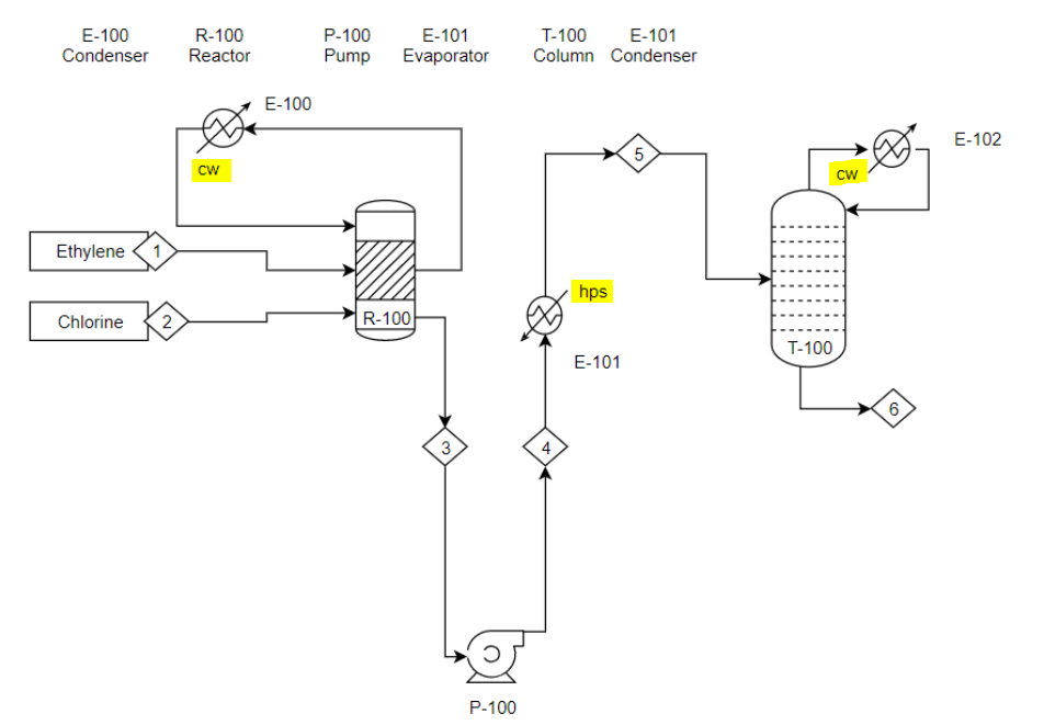
Multiple recycles in complex processes
- Systematic problem-solving approach organizes complex systems
- Identify all recycle streams within process
- Draw process flow diagram to visualize connections
- Label all streams and units for clarity
- Degree of freedom analysis ensures solvable system
- Identify known and unknown variables in process
- Determine number of independent equations available
- Sequential modular approach tackles problems step-by-step
- Solve units in logical order based on information flow
- Use iterative calculations for recycle loops until convergence
- Tear stream method simplifies recycle calculations
- Choose appropriate tear streams to break recycle loops
- Iterate until assumed and calculated values match
- Simultaneous solution methods handle complex systems efficiently
- Matrix-based approaches solve linear systems (Gaussian elimination)
- Newton-Raphson method tackles non-linear systems through iteration
- Handling multiple recycle loops requires advanced strategies
- Nested iteration strategies solve interdependent loops
- Convergence acceleration techniques (Wegstein method) speed up solutions