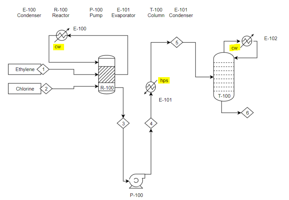
Process flow diagrams (PFDs) are vital tools in chemical engineering. They visually represent the equipment, streams, and connections in a process, helping engineers understand and analyze complex systems. PFDs include key components like process units, streams, and control elements.
Block diagrams simplify PFDs by focusing on major units and streams. They're useful for quick analysis and understanding overall process flow. Both PFDs and block diagrams help engineers derive equations for mass and energy balances, crucial for process design and optimization.
Process Flow Diagrams and Block Diagrams
Components of process flow diagrams
- Process units represent key equipment in chemical processes include reactors transform raw materials, distillation columns separate mixtures, heat exchangers control temperatures
- Process streams show material flow between units carry information on composition, flow rate, and state
- Valves and control elements regulate flow and pressure maintain desired operating conditions
- Storage tanks and vessels hold raw materials, intermediates, and products enable continuous operation
- Standard shapes depict equipment types rectangles for vessels, circles for pumps, triangles for filters
- Stream numbering and labeling identifies unique streams allows easy reference in calculations
- Direction of flow indicators show material movement arrows on pipes, dotted lines for vapors
- Operating conditions display critical parameters temperature (℃), pressure (kPa), flow rates (kg/h)
- Flow rates quantify material movement mass flow (kg/h), volumetric flow (L/min)
- Composition of streams details material makeup mole fractions, mass percentages, concentrations
- Legend explains symbols used in diagram ensures clear interpretation of PFD elements
- Equipment list provides detailed specifications capacity, materials of construction, operating limits

Block diagrams from PFDs
- Block diagrams simplify complex processes focus on key units and streams for easier analysis
- Major process units identified from PFD represent core operations (reaction, separation, heating)
- Minor equipment grouped with major units pumps combined with reactors, heat exchangers with columns
- Units represented as blocks simplify visual complexity focus on input-output relationships
- Input and output streams shown connecting blocks represent material and energy flows
- Streams labeled with relevant information flow rates, compositions, temperatures essential for balances
- PFDs offer detailed equipment representation while block diagrams focus on overall process flow
- Block diagrams emphasize material and energy flows PFDs include more detailed control elements

Equations from process diagrams
- System boundaries defined around units of interest single units (reactor), multiple units (reaction-separation)
- Input and output streams identified mass flow rates (kg/h), compositions (mol fractions), enthalpies (kJ/kg)
- Overall mass balance applied $\sum m_{in} = \sum m_{out} + m_{accumulation}$ accounts for all material
- Component mass balance used $\sum (m_i x_i){in} = \sum (m_i x_i){out} + (m_i x_i)_{accumulation}$ tracks specific species
- Energy balance implemented $\sum Q_{in} + \sum W_{in} = \sum Q_{out} + \sum W_{out} + \Delta H_{system}$ accounts for heat and work
- Stream information utilized flow rates for mass balances, temperatures and pressures for energy balances
Relationships between process units
- Material flows traced through diagram identify recycle streams, locate feed and product streams
- Energy integration understood heat exchanger networks optimize energy use, waste heat recovery improves efficiency
- Separation and purification steps recognized distillation sequences separate multicomponent mixtures, extraction processes isolate desired components
- Reaction pathways identified main reactions produce desired products, side reactions form byproducts
- Process efficiency evaluated yield calculations measure product formation, conversion rates assess reactant utilization
- Control strategies analyzed feedback loops maintain steady state, process variable relationships guide optimization