Data preprocessing and cleaning are crucial steps in the data manipulation process. These techniques help ensure data quality, consistency, and reliability, setting the foundation for accurate analysis and meaningful insights.
From handling missing values to applying transformations, this section covers essential methods for preparing your data. You'll learn how to tackle common challenges like inconsistencies, data type conversions, and normalization, empowering you to work with cleaner, more robust datasets.
Cleaning and Preprocessing Data
Handling Missing Values and Duplicates
- Identify missing values represented as NA, NaN, NULL, or other placeholders, depending on the data format and programming language used
- Handle missing values using strategies such as:
- Removing rows or columns with missing data
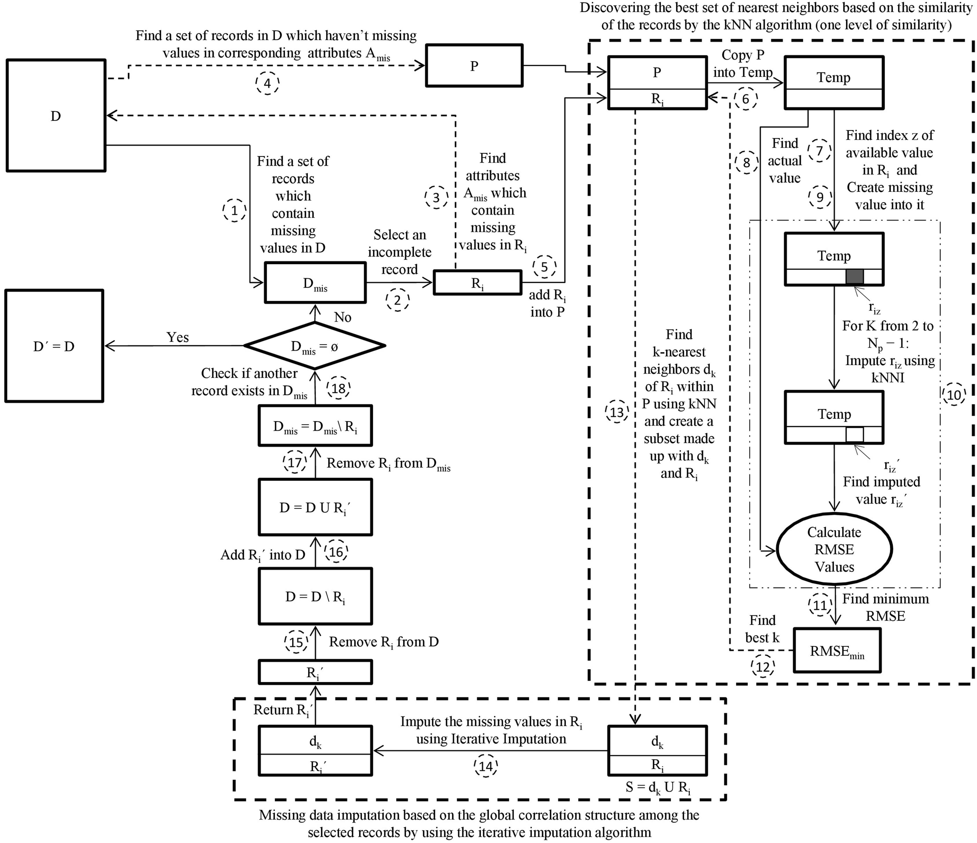
- Imputing missing values using statistical methods (mean, median, mode)
- Using advanced techniques like k-nearest neighbors or machine learning algorithms
- Identify duplicate data points by comparing unique identifiers or a combination of variables
- Remove duplicates to avoid biasing the analysis
- Use R functions like
is.na(),na.omit(),unique(), andduplicated()to identify and handle missing values and duplicates
Resolving Data Inconsistencies
- Detect inconsistencies in data, such as varying formats, units, or spellings, using data profiling techniques
- Resolve inconsistencies through data standardization and cleaning processes, which may involve:
- Converting data to a consistent format (date, time, currency)
- Normalizing units of measurement (metric, imperial)
- Correcting spelling errors and standardizing terminology
- Use R functions like
gsub(),sub(), andstr_replace()from the stringr package to perform string manipulation and data cleaning tasks
Transforming Data Structures
![Handling Missing Values and Duplicates, Advanced methods for missing values imputation based on similarity learning [PeerJ]](https://storage.googleapis.com/static.prod.fiveable.me/search-images%2F%22R_programming_handling_missing_values_duplicates_data_preprocessing_cleaning_NA_NaN_imputation_techniques%22-fig-1-full.png)
Converting Data Types
- Understand the different data types in R, including:
- Numeric: represents numeric values (integers, doubles)
- Character: represents text or string values
- Logical: represents boolean values (TRUE, FALSE)
- Factor: represents categorical variables with predefined levels
- Date/POSIXct: represents date and time values
- Ensure data is in the appropriate type for applying suitable analysis methods and avoiding errors
- Perform type conversions using functions like
as.numeric(),as.character(),as.factor(), andas.Date()/as.POSIXct()
Restructuring Data
- Organize data using different data structures in R, such as:
- Vectors: one-dimensional arrays of elements of the same type
- Matrices: two-dimensional arrays of elements of the same type
- Lists: collections of elements of different types
- Data frames: two-dimensional tabular data structures with columns of different types
- Convert between data structures for applying specific analysis functions or combining data from different sources
- Use functions like
data.frame(),matrix(),unlist(), andreshape2::melt()/dcast()for converting and restructuring data
Data Transformations and Normalization

Applying Data Transformations
- Change the scale or distribution of variables using data transformations to meet assumptions of statistical methods or improve interpretability
- Apply common transformations such as:
- Log transformation:
log(x), reduces skewness and compresses large values - Square root transformation:
sqrt(x), moderates the effect of extreme values - Box-Cox transformation:
forecast::BoxCox(x), finds an optimal power transformation
- Log transformation:
- Use transformations to address issues like skewness, heteroscedasticity, and differences in variable scales
Normalizing Data
- Rescale data to a common range (0 to 1) or standardize variables to have zero mean and unit variance using normalization techniques
- Apply min-max normalization to rescale data to a fixed range:
- $x_{normalized} = \frac{x - min(x)}{max(x) - min(x)}$
- Implemented using base R functions or the caret package
- Use z-score standardization to transform variables to have zero mean and unit variance:
- $x_{standardized} = \frac{x - \mu}{\sigma}$, where $\mu$ is the mean and $\sigma$ is the standard deviation
- Implemented using base R functions or the sklearn package (via reticulate)
- Normalize data to improve the performance of statistical models and machine learning algorithms
Regular Expressions for Data Manipulation
Understanding Regular Expressions
- Use regular expressions (regex) to define search patterns for matching and extracting specific substrings from text data
- Construct regex patterns using:
- Characters: literal characters to match (a, b, c)
- Metacharacters: special characters with predefined meanings (., *, +, ?)
- Special constructs: character classes ([ ]), grouping (( )), anchors (^, $)
- Combine characters, metacharacters, and special constructs to define complex search criteria
Applying Regular Expressions in R
- Use built-in R functions for working with regex:
grep(),grepl(): search for patterns in stringssub(),gsub(): replace matched patterns with a specified stringregexpr()/gregexpr(): find the positions of matched patterns
- Utilize the stringr package for a more user-friendly interface:
str_detect(): check if a pattern matches a stringstr_extract(): extract matched patterns from a stringstr_replace(): replace matched patterns with a specified string
- Apply regex for data preprocessing tasks such as:
- Validating and extracting email addresses, phone numbers, URLs
- Removing unwanted characters (whitespace, punctuation)
- Splitting strings based on patterns (delimiters)
- Standardizing formats (date, time, currency)