Nonparametric regression techniques like local polynomial regression and splines offer flexible ways to model relationships between variables without assuming specific forms. These methods adapt to complex patterns in data, capturing local features and sudden changes often missed by traditional parametric approaches.
In this part of the chapter, we'll look at how local polynomial regression uses weighted least squares on data subsets, while spline methods employ piecewise polynomials with continuity constraints. We'll explore the trade-offs between model flexibility and overfitting, and discuss ways to interpret and validate these powerful nonparametric tools.
Principles of Nonparametric Regression
Fundamentals and Goals
- Nonparametric regression estimates relationships between variables without predetermined form assumptions
- Directly estimates regression function from data allowing flexible modeling of complex relationships
- Captures local features and sudden changes in data often missed by parametric models
- Particularly useful for unknown or suspected nonlinear relationships between variables
- Includes techniques such as local polynomial regression, kernel regression, and spline-based methods
Applications and Advantages
- Economic forecasting uses nonparametric regression to model complex market dynamics
- Environmental modeling employs these techniques to analyze ecosystem interactions
- Pattern recognition in machine learning benefits from flexible nonparametric approaches
- Offers greater adaptability to data structures compared to rigid parametric models
- Provides insights into underlying data patterns without imposing strict functional forms
Local Polynomial Regression and Splines
Local Polynomial Regression
- Fits separate polynomial models to localized data subsets using weighted least squares
- Bandwidth parameter controls local neighborhood size, balancing bias and variance
- Smaller bandwidths increase model flexibility but risk overfitting to noise
- Larger bandwidths produce smoother fits but may miss important local variations
- Loess (locally estimated scatterplot smoothing) represents a popular implementation
Spline-Based Methods
- Utilize piecewise polynomial functions with continuity constraints at knots
- B-splines offer local support and numerical stability in regression modeling
- Natural cubic splines constrain boundary behavior, reducing overfitting at data edges
- Number and placement of knots crucial for balancing flexibility and smoothness
- Penalized splines incorporate roughness penalties to control function wiggliness
Implementation Considerations
- Choosing appropriate basis functions affects model interpretability and computational efficiency
- Solving regularized least squares problem often required for optimal fit
- Cross-validation techniques help select smoothing parameters or knot numbers
- Generalized additive models (GAMs) extend spline-based methods to multiple predictors

Flexibility vs Overfitting
Bias-Variance Trade-off
- Increased model flexibility reduces bias but increases variance
- Overfitting occurs when model captures noise, leading to poor generalization
- Underfitting results from overly simple models that fail to capture important patterns
- Effective degrees of freedom measure model complexity, aiding model comparison
- Regularization techniques (roughness penalties) control flexibility and prevent overfitting
Model Selection and Validation
- Cross-validation assesses model performance on unseen data
- Information criteria (AIC, BIC) balance goodness of fit with model complexity
- Principle of parsimony advocates choosing simplest adequate model
- Bootstrap methods estimate uncertainty in model predictions and parameters
- Holdout validation sets provide unbiased assessment of final model performance
Interpreting Nonparametric Regression Results
Visualization and Uncertainty Quantification
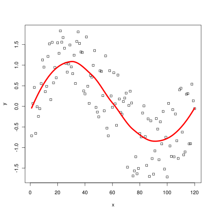
- Fitted curves plotted against data scatter reveal estimated relationships
- Confidence bands quantify uncertainty in regression function estimates
- Prediction intervals provide range for individual observations
- Partial residual plots assess individual predictor contributions in multivariate regression
- Added variable plots visualize marginal effects of predictors
Advanced Interpretation Techniques
- Estimated regression function reveals nonlinear relationships and interaction effects
- Derivative estimation provides insights into response variable's rate of change
- Comparing nonparametric fits with parametric models highlights relationship complexity
- Diagnostic plots (residual plots, Q-Q plots) assess model assumptions and fit quality
- Local influence analysis identifies observations with disproportionate impact on fit