Single-cell proteomics revolutionizes our understanding of cellular complexity. By analyzing proteins at the individual cell level, it reveals hidden heterogeneity within populations and provides insights into rare cell types, opening new avenues for research and medicine.
This cutting-edge field employs mass spectrometry and antibody-based techniques to isolate, process, and quantify proteins from single cells. While it offers unprecedented detail, challenges like limited protein content and sample loss push the boundaries of current technology.
Principles and Techniques of Single-Cell Proteomics
Principles of single-cell proteomics
- Mass spectrometry-based techniques analyze proteins at single-cell resolution
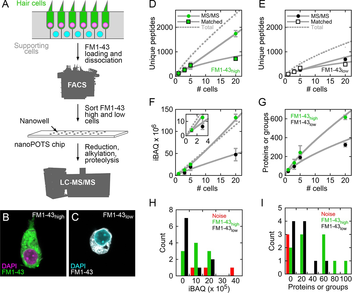
- Single-cell proteomics by mass spectrometry (SCoPE-MS) employs isobaric labeling for multiplexed analysis
- Nanodroplet processing in one pot for trace samples (nanoPOTS) minimizes sample loss during preparation
- Antibody-based techniques leverage protein-specific binding for detection
- Single-cell western blotting separates and detects proteins in individual cells
- Microfluidic antibody capture utilizes microchannels for efficient protein capture
- Sample preparation methods isolate and process individual cells
- Microfluidic devices for cell isolation capture single cells in droplets or wells
- Nanoliter-scale processing reduces sample dilution and loss
- Protein quantification strategies measure protein abundance
- Label-free quantification compares peptide intensities directly
- Isobaric labeling (TMT, iTRAQ) enables multiplexed quantification
- Data analysis approaches extract meaningful information from complex datasets
- Machine learning algorithms identify patterns and classify cell types
- Bioinformatics tools process and visualize single-cell proteomic data

Advantages vs challenges in single-cell studies
- Advantages uncover cellular complexity
- Reveals cellular heterogeneity within seemingly homogeneous populations
- Enables analysis of rare cell populations (stem cells, circulating tumor cells)
- Provides insights into cell-to-cell variability in protein expression
- Allows for correlation of protein expression with cellular phenotypes
- Challenges arise from technical limitations
- Limited protein content in a single cell requires ultra-sensitive detection
- Sample loss during processing reduces available material for analysis
- Dynamic range of protein abundance spans several orders of magnitude
- Need for high sensitivity and specificity demands advanced instrumentation
- Requirement for specialized equipment and expertise limits widespread adoption

Applications and Impact of Single-Cell Proteomics
Applications in biomedical research
- Cancer research uncovers tumor complexity
- Tumor heterogeneity analysis reveals distinct subpopulations within tumors
- Identification of drug-resistant cell populations guides treatment strategies
- Immunology probes immune system diversity
- Characterization of immune cell subsets uncovers functional specialization
- Analysis of cellular responses to pathogens reveals individual cell behaviors
- Neuroscience explores brain cell diversity
- Study of neuronal diversity maps protein expression in different neuron types
- Investigation of neurodegenerative diseases tracks protein changes in affected cells
- Developmental biology tracks cellular differentiation
- Mapping protein expression during embryogenesis reveals temporal changes
- Analysis of stem cell differentiation identifies key proteins in lineage commitment
- Drug discovery enhances therapeutic development
- Target identification at the single-cell level pinpoints cell-specific drug targets
- Evaluation of drug effects on specific cell populations improves efficacy assessment
Impact on cellular heterogeneity understanding
- Revelation of previously unrecognized cell subpopulations expands cellular taxonomy
- Identification of rare cell types with functional significance (cancer stem cells)
- Elucidation of cell-specific disease mechanisms informs targeted therapies
- Improved understanding of cellular decision-making processes in development and disease
- Enhanced ability to track cellular changes during disease progression enables early detection
- Potential for personalized medicine approaches tailors treatments to individual cell profiles
- Integration with other single-cell omics technologies provides multi-dimensional cellular insights
- Advancements in biomarker discovery identify cell-specific protein signatures for diagnostics